Requirements
- NodeJS 20
- Docker 27.3.1
- Docker-compose 2.6.0
- Firebase project serviceAccountKey.json
- Firebase googleCredentials.json
Install
First, clone the repository
git clone https://github.com/Twit-Snap/users_service.git
or
git clone git@github.com:Twit-Snap/users_service.git
Then, if you want to install the requirements to continue with the development run:
npm i
Run it
Run in development
npm run dev
Run in production
Build
npm run build
Run
npm run start
Run linter
npm run lint
Run tests
Run
npm run test
Coverage
npm run coverage
Secrets and environment variables
DATABASE_URL: Url to postgresql database, default = postgres://myuser:mypassword@db:5432/twitsnap_users. If you want to modify it, you can do so in docker-compose.yaml
TWILIO_AUTH_TOKEN: Twilio auth token to send sms and email verifications
USER_SERVICE_URL: Url to this service
TWITS_SERVICE_URL: Url to twitsnap twits service
METRICS_SERVICE_URL: Url to twitsnap metrics service (optional)
JWT_SECRET_KEY: JWT generator key
SMTP_API_KEY: Your Emblue email api key as a JWT token
Firebase
You must need to configure SECRET_ACCOUNT_KEY with serviceAccountKey.json file content in base64 encode. Same for GOOGLE_APPLICATION_CREDENTIALS_JSON secret.
New Relic
If you want to use New Relic to monitor the service, you must need to configure the secrets NEW_RELIC_APP_NAME and NEW_RELIC_LICENSE_KEY
Architecture
This service has the following architecture:
- Controller layer: Validates data received from HTTP requests
- Service layer: Bussiness logic and communicates with the repository
- Repository layer: Makes queries to the postgresql database
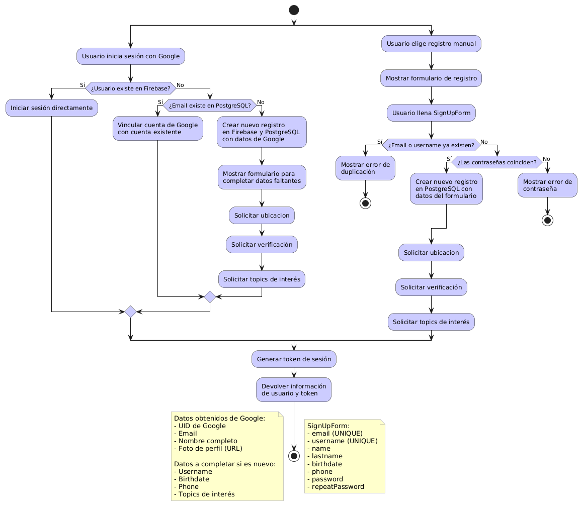
Auth flow

Open API specification
---
openapi: 3.1.0
info:
title: Users service
description: Service to manage twitsnapp users
version: 1.0.0
paths:
"/auth/login":
post:
description: ""
responses:
default:
description: ""
"/auth/register":
post:
description: ""
responses:
default:
description: ""
"/auth/verify":
post:
description: ""
responses:
default:
description: ""
"/auth/forgot-password":
post:
description: ""
responses:
default:
description: ""
"/auth/reset-password":
post:
description: ""
responses:
default:
description: ""
"/users/":
get:
description: ""
parameters:
- name: has
in: query
type: string
- name: createdAt
in: query
type: string
- name: limit
in: query
type: string
- name: amount
in: query
type: string
- name: offset
in: query
type: string
- name: equalDate
in: query
type: string
responses:
"200":
description: OK
"/users/interests":
get:
description: ""
responses:
"200":
description: OK
post:
description: ""
parameters:
- name: body
in: body
schema:
type: object
properties:
interests:
example: any
responses:
"200":
description: OK
"/users/{username}":
get:
description: ""
parameters:
- name: username
in: path
required: true
type: string
- name: reduce
in: query
type: string
- name: suggestAccounts
in: query
type: string
- name: limit
in: query
type: string
responses:
"200":
description: OK
patch:
description: ""
parameters:
- name: username
in: path
required: true
type: string
- name: body
in: body
schema:
type: object
properties:
isBlocked:
example: any
responses:
"200":
description: OK
"/users/{username}/followers":
post:
description: ""
parameters:
- name: username
in: path
required: true
type: string
- name: body
in: body
schema:
type: object
properties:
followedUsername:
example: any
responses:
"201":
description: Created
delete:
description: ""
parameters:
- name: username
in: path
required: true
type: string
- name: body
in: body
schema:
type: object
properties:
followedUsername:
example: any
responses:
"204":
description: No Content
"/users/{username}/followers/":
get:
description: ""
parameters:
- name: username
in: path
required: true
type: string
- name: byFollowers
in: query
type: string
- name: has
in: query
type: string
- name: createdAt
in: query
type: string
- name: limit
in: query
type: string
responses:
"200":
description: OK
"/users/{username}/followers/{followedUsername}":
get:
description: ""
parameters:
- name: username
in: path
required: true
type: string
- name: followedUsername
in: path
required: true
type: string
responses:
"200":
description: OK
"/users/location":
post:
description: ""
parameters:
- name: body
in: body
schema:
type: object
properties:
latitude:
example: any
longitude:
example: any
responses:
default:
description: ""
"/users/notifications":
post:
description: ""
parameters:
- name: body
in: body
schema:
type: object
properties:
title:
example: any
body:
example: any
data:
example: any
responses:
default:
description: ""
"/admins/users":
get:
description: ""
parameters:
- name: has
in: query
type: string
- name: createdAt
in: query
type: string
- name: offset
in: query
type: string
responses:
"200":
description: OK
"/admins/users/{username}":
get:
description: ""
parameters:
- name: username
in: path
required: true
type: string
responses:
"200":
description: OK
"/auth/admins/register":
post:
description: ""
responses:
"201":
description: Created
"/auth/admins/login":
post:
description: ""
responses:
"200":
description: OK
"/auth/sso/login":
post:
description: ""
responses:
default:
description: ""
"/auth/sso/register":
post:
description: ""
responses:
default:
description: ""
"/public/interests":
get:
description: ""
responses:
"200":
description: OK
"/redirect/{path}":
get:
description: ""
parameters:
- name: path
in: path
required: true
type: string
responses:
default:
description: ""